Кейсы из практики / Формирование предложений по необходмым изменениям в процессе комплектации
Чтобы определить состав возможных изменений и степень их влияния на производство нужно, исходя из полученных в блоке анализа отрицательных ответов, сформулировать положительные убеждения.
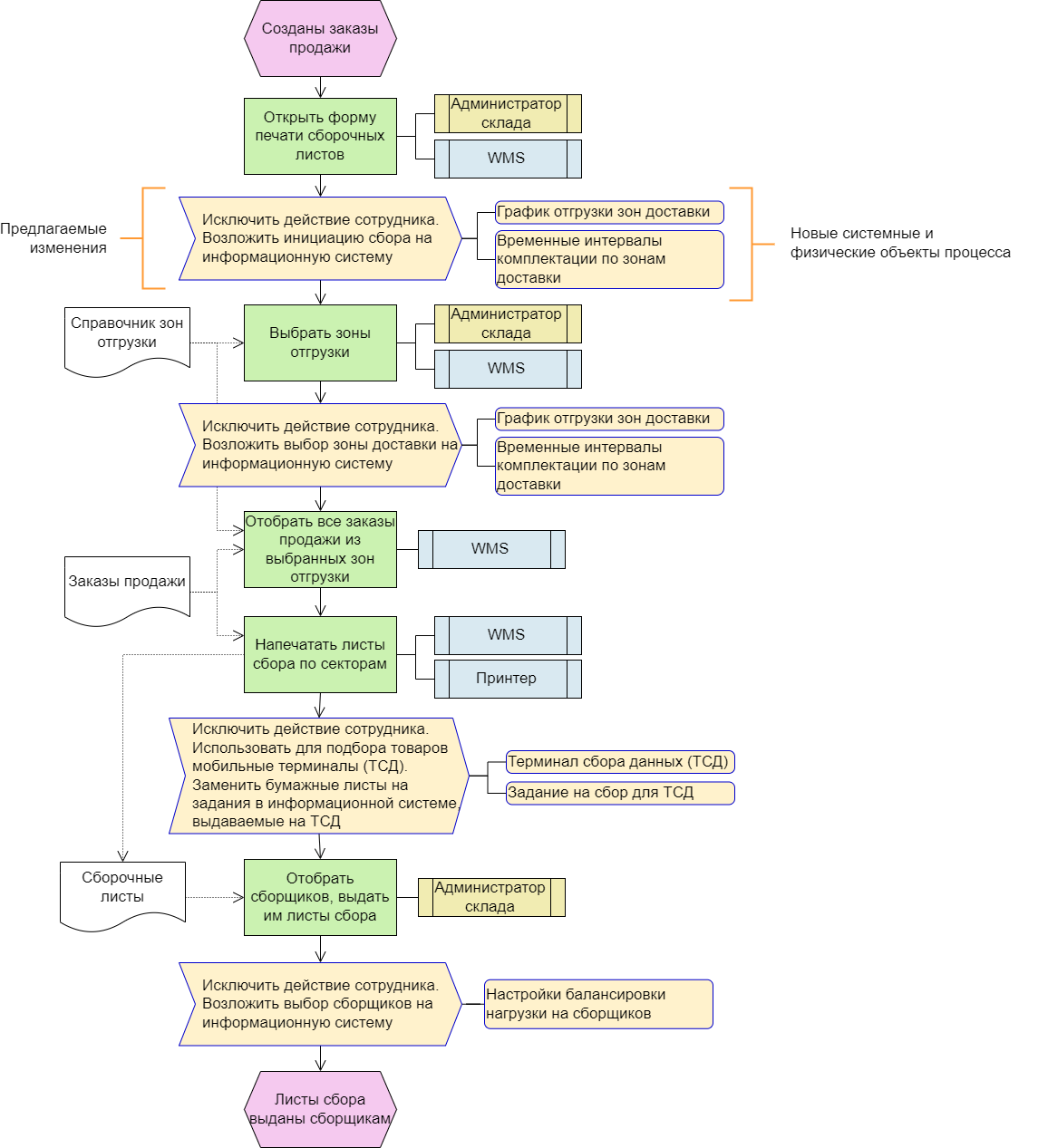
Ход разбора процесса такой же, как при анализе текущего состояния, где первой следует функция открытия формы печати сборочных листов
- Есть ли временные нормы производства результата и передачие его потребителям? Да. Все заказы должны быть собраны и упакованы до момента прибытия транспортного средства конкретной зоны доставки на загрузку. Следовательно, необходима приоритезация сбора заказов и автоматический контроль инициации и хода их комплектации.
- Требуется ли оценка качества произведённого результата? Нет. Системные риски по-прежнему не рассматриваются в данном кейсе.
- Достаточно ли информации, материалов (сырья в т.ч.) и оборудования для производства результата с требуемыми параметрами? Достаточно. График отгрузки заложен в информационную систему, на основании времени отгрузки рейсов в зоны доставки производится управление приоритетами комплектации заказов.
- Есть ли другие функции или ресурсы, производящие тот же результат? Если есть, то востребованы ли все одинаковые результаты? Нет. В этом пункте ничего не меняется, т.к. риск дублирования результата отсутствует
Сделав предположения, интегрируем в модель текущего состояния процесса предложения по соответствующим изменениям

Жёлтые стреловидные блоки характеризуют предлагаемые изменения для каждой функции (там, где это нужно, ссылаясь на предположения выше).
Для каждого изменения также указвыаются новые атрибуты - документы, оборудование или роли (должности).
Синие рамки говорят о том, что предлагаются изменения в информационной системе.
Теперь, учитывая сформулированные выше предложения, опишем целевой поток выполняемых работ, выдели новые функции цветом.

Целевая схема существенно отличается от текущей тем, что все действия по планированию сбора заказов передаются информационной системе и выполняются автоматически (без участия администратора).