Кейсы из практики / Описание и анализ текущего состояния процесса комплектации товаров в клиентские заказы на складе розничного дистрибьюетора
После интервью с сотрудниками, задействованными в процессе комплектации товаров в клиентские заказы был описан консолидированный поток работ, а, затем, сегментирован на агрегированные блоки.
Агрегация применяется для:
- Фиксации промежуточных результатов с целью выявления возможных нарушений производства на каждом из этапов
- Разграничении зон ответственности
- Удобства обсуждения и проработки процесса частями.
Рассматриваемый процесс разделён на 3 части и имеет инициирущее и завершающее события. Смежные процессы, т.е. инициирующие комплектацию товаров (создание заказа продажи клиенту) и потребляющие его результат (отгрузка грузовых мест в доставку) в данном кейсе не рассматриваются.

На агрегированной схеме не указываются ни потоки материалов/информации, ни ресурсы их исполняющие из-за того, что их может быть достаточно много и модель не сможет быть компактной. По той же причине не указываются события между блоками.
Далее детализируем (декомпозируем) первый блок

Здесь уже отображены документы, обращаемые между блоками. Стрелками показаны пути движения документов. Если стрелка выходит из функции, то документ создаётся этой функцией. Если входит - потребляет информацию из документа.
Жёлтым указаны человеческие ресурсы (роли или должности), а синим - информационные системы и оборудование.
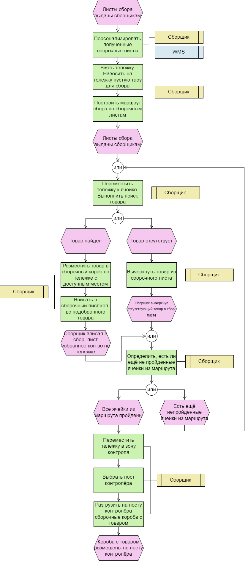
Набор и связи функций следующего блока сложнее, т.к. у функций появляются исключающие условия - варианты развития событий.

Здесь для сохранения компактности не отображены документы, что, тем не менее, не снижает информативность данной модели.
На схеме видно, что после выполнения нескольких функций возможны несколько вариантов последующих работ. Некоторые варианты формируют циклы - повторяющиеся работы для производства одного или разных результатов (например, переход к следующей ячейке и повторение сценария подбора товара)
Теперь вернёмся к детальной схеме 1-го блока и проведём анализ на участки снижения эффективности, возникновения ошибок и нарушения планомерности работ.

В рамках анализа результа функции или набора функций должен давать ответы на вопросы:
- Есть ли временные нормы производства результата и передачие его потребителям? Если есть, то кем и как такие нормы контролируются?
- Требуется ли оценка качества произведённого результата? Если требуется, то кто и каким образом производит данный контроль?
- Достаточно ли информации, материалов (сырья в т.ч.) и оборудования для производства результата с требуемыми параметрами?
- Есть ли другие функции или ресурсы, производящие тот же результат? Если есть, то востребованы ли все одинаковые результаты?
Теперь применим вышеуказанный скоп вопросов к функциям в 1-м блоке.
Функция открытия формы печати сборочных листов
- Есть ли временные нормы производства результата и передачие его потребителям? Нет. Инициация печати сборочных листов происходит на усмотрение администратора.
- Требуется ли оценка качества произведённого результата? Нет. В данном случае результатом будет запуск формы печати сборочных листов, который выполняет автоматизированная информационная система и в данном случае риски нарушения стандартной работы формы не рассматриваются
- Достаточно ли информации, материалов (сырья в т.ч.) и оборудования для производства результата с требуемыми параметрами? Условно достаточно, т.к. есть условный график отгрузки, зафиксированный на бумаге, но который может измениться логистами транспортного отдела без уведомления администратора. Данный риск не рассматривается в рамках текущего анализа
- Есть ли другие функции или ресурсы, производящие тот же результат? Если есть, то востребованы ли все одинаковые результаты? Нет. Т.к. в рабочую смену только 1 администратор и только он имеет доступ к данной форме, то дублирование функции невозможно. Передача одного заказа нескольким сборщикам также невозможна по причине недоступности повторной печати сборочного листа без аннуляции прежнего.
Краткое описание риска и последствия его реализации уписаны в блоках слева.
Далее администратор выбирает зону доставки. Здесь следует уточнить, что зон доставки несколько и для доставки в каждую из зон отгружается отдельное транспортное средство, каждое из которых приезжает в своё временное окно (поочерёдно друг за другом).
- Есть ли временные нормы производства результата и передачие его потребителям? Нет. Открытие формы печати сборочных листов и последующий выбор зон доставки (заказы которых будут собираться) не регулируется ни системно, ни физически.
- Требуется ли оценка качества произведённого результата? Нет. Как и в предыдущем блоке риски только технические (сбой информационной системы), которые не рассматриваем в рамках этого кейса.
- Достаточно ли информации, материалов (сырья в т.ч.) и оборудования для производства результата с требуемыми параметрами? Условно достаточно, т.к. есть условный график отгрузки, зафиксированный на бумаге, упомянутый в предыдущем блоке
- Есть ли другие функции или ресурсы, производящие тот же результат? Если есть, то востребованы ли все одинаковые результаты? Нет. Т.к. в рабочую смену только 1 администратор работает с формой печати сборочных листов.
И функцией, производящий итоговый результат блока (распечатанные листы, выданные сборщикам) является отбор администратором сборщиков.
- Есть ли временные нормы производства результата и передачие его потребителям? Нет. Распределение нагрузки на сборщиков не регулируется ни системно, ни физически.
- Требуется ли оценка качества произведённого результата? Да, требуется. В этом случае необходимо оценить, насколько рационально распределена нагрузка на сборщиков (чтобы не было избыточно загруженных или, наоборот, частияно занятых сборщиков).
- Достаточно ли информации, материалов (сырья в т.ч.) и оборудования для производства результата с требуемыми параметрами? Недостаточно. Определить текущую нагрузку на сборщиков без опроса каждого из них невозможно (в информационной системе есть данные кто и сколько сборочных листов персонализировал, но сколько из них уже отработаны сборщиком неясно).
- Есть ли другие функции или ресурсы, производящие тот же результат? Если есть, то востребованы ли все одинаковые результаты? Нет. Выдача одного и того же листа разным сборщикам исключается.
Вышеизложенные методы описания и анализа процессов позволяют сделать первый большой шан к изменениям в сторону структуризации деятельности в рамках направлений бизнеса и повышения их эффективности.